发布日期:2025-10-17 访问量:292
北京某合成作战中心多警种合成作战系统解决方案-凯源恒润北京监控安装工程公司
当前,随着社会经济快速发展,社会治安形势日趋复杂,呈现出多重挑战:一是大规模流动人口增加,加剧了社会矛盾的多样性与复杂性;二是贫富差距导致部分不法分子铤而走险,刑事案件总量持续上升,暴力化、恶性化趋势明显,劫持人质、爆炸等极端案件偶有发生;三是有组织犯罪、集团性犯罪增多,对社会安全稳定的危害程度显著提升;四是各类群体性事件频发,严重影响社会秩序正常运行。在此背景下,传统“单兵作战”“单一警种作战” 模式已难以满足快速处置治安问题、高效侦破重大刑事案件的需求,构建多警种协同联动的 “合成作战” 模式成为必然选择。
多警种合成作战,是指在统一组织指挥下,整合多个警种的专业优势与资源,形成协同作战整体,针对特定任务开展高效处置的作战形式。为确保项目建设合规、科学、高效,本项目严格遵循国家相关标准与规范,具体依据如下:
1.《发光二极管(LED) 显示屏通用规范》(SJ-T 11141-2025 )
2.《室内LED 显示屏规范》(GB/T 43770-2024)
3.《智能建筑设计标准》(GB/T50314-2015)
4.《智能建筑工程质量验收规范》(GB50339-2013)
5.《建筑安装工程质量检验评定统一标准》(GB50300-2013)
6.《建设工程项目管理规范》(GB/T50326-2006)
7.《建筑物防雷设计规范》(GB50057)
8.《通信局(站)防雷与接地工程设计规范》(YD5098)
9.《通用用电设备设计规范》(GB50055-2011)
10.《电气装置安装工程电气设备交接试验标准》(GB50150-2016)
11.《民用建筑电气设计规范》(JGJ16-2020)
12.《电气装置安装工程接地装置施工验收规范》(GB50169-2011)
13.《建筑电气工程施工质量验收规范》(GB50303)
14.《电气装置安装工程电缆线路施工及验收规范》(GB50168-2018)
15.《低压配电装置及线路设计规范》(GB50054-2011)
16.《电器装置安装工程电缆线路施工及验收规范》(GB50168-2018)
17.《电器装置安装工程接地装置施工及验收规范》(GB50169-2016)
18.《厅堂扩声系统设计规范》(GB/T 4959-2011)
19.《演出场所扩声系统工程技术规范》(GB/T 28049)
20.《厅堂扩声特性测量方法》(GB/T4959—2011)
21.《建筑物电子信息系统防雷技术规范》(GB50343-2012)
22.《声系统设备互联的优选配接值》(GB/T 14197-2012)
23.《信息技术设备包括电气设备的安全》(GB4943-2011)
24.《计算机软件文档编制规范》(GB/T 8567)
25.《信息技术互连国际标准》(ISO/IEC11801-2002)
26.《建筑设计防火规范》(GB50016-2014)
27.《客观评价厅堂语言可懂度及“RASTI” 法》(GB/T 14476 -93)
28.《声系统设备互连的优选配接值》(GB/T 14197-2012)
29.《声学语言清晰度测试方法》(GB/T 15508 -1995)
30.《扩声译音系统安装工程施工及验收规范》(GY5055 -2008)
31.《建筑电气工程施工质量验收规范》(GB 50503-2015)
32.《音频、视频及类似电子设备安全要求》(GB8898-2011)
33.《安全防范报警设备安全要求和试验方法》(GB16796-2009)
34.《计算机信息系统安全保护等级划分准则》(GB17859-1999)
35.《安全防范工程技术规范》(GB50348-2018)
36.《安全防范系统验收规则》(GA308-2001)
37.《安全防范系统通用图形符号》(GA/T74-2000)
38.《安全防范工程技术规范》(GB50348-2018)
39.《视频安防监控系统技术要求》(GA/T367-2021)
40.《公安交通指挥系统建设技术规范》(GA/T445)
41.《城市警用地理信息系统建设规范》(GA/T493)
42.《公安交通指挥系统工程设计制图规范》(GA/T515)
43.《科学技术档案案卷构成的一般规定》(GB/T11822-2008)
除上述规范外,项目建设过程中还将严格遵循国家现行的其他相关标准与规范要求。
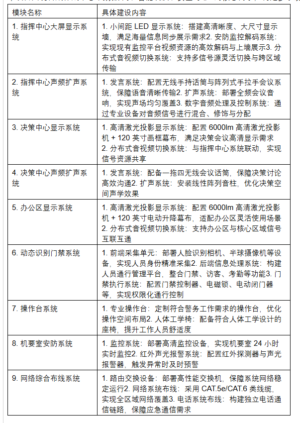
本项目围绕合成作战中心“高效协同、智能调度、安全可靠” 的核心需求,构建多系统协同的一体化作战平台,具体建设内容分为八大模块:

本项目以“实战化、智能化、一体化” 为核心目标,充分结合公安局现有基础条件与业务需求,通过前期深入调研与技术路线论证,制定科学合理的建设规划,具体目标如下:
1.功能整合:打破传统系统“信息孤岛” 现状,实现指挥、决策、办公区域音视频信号、控制信号的互联互通,满足实时信息交互与数据协作共享需求。
2.技术先进:采用分布式架构、人脸识别、高清显示等先进技术,确保系统在未来 3-5 年内保持技术领先性,适配警务工作不断升级的需求。
3.稳定可靠:系统支持 7×24 小时不间断运行,关键设备与链路采用冗余设计,保障突发任务时的稳定运行,降低故障风险。
4.操作便捷:优化人机交互界面,简化操作流程,支持快速部署与信号调取,提升警务人员工作效率。
5.资源利旧:在满足新功能需求的前提下,对现有可兼容设备与系统进行升级改造,减少重复投资,实现资源高效利用。
基于合成作战中心实战应用场景,系统需满足以下核心需求:
1.多信号协同管理:支持电脑、监控、视频会议等各类信号源上屏展示,实现多信号集中管理与灵活调度,保障作战指挥时信息同步呈现。
2.系统互联互通:各子系统(显示、音频、门禁、监控)及各操作席之间需实现音频、视频、控制信号的无缝对接,满足跨区域、跨岗位的协同作战需求。
3.高稳定运行:系统需支持 7×24 小时开机及 7×24×365 天不间断运行,设备选型需具备高可靠性,确保突发案件处置、重大任务执行时无故障中断。
4.便捷部署操作:系统操作流程需简洁直观,支持快速信号调取与场景切换;设备安装部署需便捷高效,降低后期维护难度。
现有指挥中心智能化系统建成于 2019 年,受限于当时的技术水平,且已运行超过 6 年,当前系统存在诸多问题,难以满足新形势下合成作战的需求,具体如下:

原有指挥中心系统连接示意图
1.系统兼容性差,信息孤岛严重:原系统采用“拼控器 + 延长器 + 中控 + KVM” 的传统架构,各设备间协议不统一,无法实现跨系统信息交互与资源共享,导致指挥过程中信息传递滞后。
2.设备老化,扩展性不足:核心设备(矩阵、延长器、中控等)已使用 6 年以上,部分设备因厂家停产无法获取备件;同时,传统架构难以接入新设备、新信号源,无法满足业务扩展需求。
3.操作繁琐,人机交互体验差:系统基于模拟设备搭建,信号切换速度慢(平均切换时间>3 秒),且无可视化操作界面,需依赖人工记忆操作步骤,增加了误操作风险。
4.故障频发,系统稳定性低:设备老化导致故障发生率显著上升(年均故障次数>10 次),且系统线路复杂(累计线路长度>500 米),故障排查难度大,单次故障修复时间>4 小时,易导致系统瘫痪。
5.资源利用率低:现有监控、电脑等信号源无法统一调度,部分高清设备因接口不兼容无法充分发挥性能,造成资源浪费。
综上,对现有系统进行升级改造,构建一体化、智能化的合成作战中心,是提升警务处置效率、保障社会安全稳定的必要举措。
本项目以“实战引领、技术先进、稳定可靠、经济高效” 为指导思想,遵循以下设计原则:

通过项目建设,构建“一个中心、五大系统、一体化协同” 的合成作战体系:
•一个中心:以合成作战中心为核心,整合指挥、决策、办公、机要等功能区域,形成统一的作战指挥枢纽。
•五大系统:建成大屏显示系统、声频扩声系统、分布式控制系统、动态识别门禁系统、机要室安防系统,实现多系统协同联动。
•一体化协同:实现“信号互通、指令互联、数据共享”,提升重大案件处置效率(响应时间缩短至 1 分钟内)、跨警种协同能力(协同作战效率提升 50%)、人员管理精细化水平(陌生人识别准确率>99%)。

本项目采用“分布式架构 + 统一管理平台” 的总体结构,通过网络将指挥中心、决策中心、办公区、机要室等区域的设备连接为一个有机整体,实现信号、控制、数据的全域共享。具体结构如下:

核心特点:
1.采用分布式节点(共 47 个)作为信号接入与输出单元,支持 POE 供电,简化布线;
2.通过 2 台 48 口千兆 POE 交换机构建核心网络,保障信号传输带宽;
3.支持跨区域信号调取,指挥中心、决策中心、办公区可实时共享监控、电脑等信号源。

核心特点:
1.采用数字音频处理器与专业调音台,实现音频信号的集中处理与分配;
2.指挥中心部署 4 只全频音响,决策中心部署 2 只线性阵列音柱,确保声场均匀覆盖;
3.音频信号与视频信号同步传输,支持音视频同源 / 不同源切换,保障语音与画面同步。

核心特点:
1.前端采用人脸识别相机(识别距离 0.3-3 米,识别速度<0.5 秒),后端通过人员通行管理平台实现集中管控;
2.整合门禁、访客、考勤功能,支持权限分级管理,陌生人闯入时触发声光报警;
3.与监控系统联动,异常情况时自动抓拍图像并上传至平台,便于追溯。
核心特点:
1.以“敞开式办公、集中化指挥” 为原则,划分指挥区、决策区、办公区、机要室等功能区域,动线清晰;
2.指挥中心位于核心位置,配备小间距 LED 屏与接警席,便于实时指挥;
3.机要室设置独立安防系统,与办公区物理隔离,保障涉密信息安全。
1.小间距 LED 显示墙:采用 P1.2 小间距 LED 屏,拼接形成 9.6768m×2.3814m(约 23.04㎡)的显示墙,分辨率达 8192×1920,亮度≥600cd/㎡,对比度≥10000:1,支持 HDR 显示,满足高清图像长时间观看需求。
2.视频解码系统:配置科达 4 路视频解码器 2 台、1 路视频解码器 1 台,支持 H.265/H.264 编码格式,最大可同时解码 9 路 1080P/4 路 4K 视频,实现现有监控平台视频资源的实时上墙。
3.接警席显示设备:2 个接警席各配备 1 台三星 32 英寸 U 型 4K 液晶显示器(分辨率 3840×2160),支持多画面显示(单屏最大 16 画面),常规模式下显示接警电脑的 3 路输出信号(接警系统、监控画面、业务系统)。
4.分布式节点:部署 8 个 2K 分布式输入节点,用于接入电脑、视频会议终端、有线电视等信号源;节点支持 H.265 编码,传输延迟<100ms,确保信号实时显示。
1.多信号灵活上墙:支持电脑、监控、视频会议等各类信号源的任意调取,通过拖拽式操作将信号投放到 LED 屏的任意区域,响应时间<1 秒。
2.画面拼接与漫游:无需额外拼接器,直接通过分布式系统实现画面拼接(最大支持 64 屏拼接)、跨屏漫游(支持 4K 信号跨屏)、画中画(最大支持 16 个画中画窗口)。
3.不规则分辨率适配:支持 LED 屏不规则拼接(如弧形、异形),自动适配分辨率,确保画面无拉伸、无变形。
1.扬声器系统:4 只 全频会议音响,壁挂安装于指挥中心 4 个墙角,频响范围 60Hz-20kHz,灵敏度 94dB,确保声场均匀覆盖(覆盖面积≥100㎡,声场不均匀度<3dB)。
2.数字音频处理系统:配置 1 台 数字音频处理器(支持 12 路输入、8 路输出)与 1 台 16 路调音台,实现音频信号的混合、均衡、降噪处理,确保语音清晰度(语言可懂度≥95%)。
3.发言系统:1 套 无线手持话筒(传输距离≥50 米,信噪比≥80dB)、1 套 阵列式手拉手会议系统(支持 12 个发言单元,主席单元可优先控制),满足多人同时发言需求。
4.功放系统:配置 2 台 功放(每通道输出 300W/8Ω),为扬声器提供稳定功率支持,确保音频信号无失真传输。
1.音频信号集中管理:支持对发言话筒、视频会议、电脑等多路音频信号进行集中处理,可根据需求调节各通道音量、均衡器参数,抑制啸叫(啸叫抑制深度≥12dB)。
2.音频与视频同步:音频信号与视频信号通过同一网络传输,延迟差<50ms,确保语音与画面同步,避免 “声画不同步” 问题。
3.场景模式预设:支持预设“指挥会议”“案件研讨”“视频会商” 等 3 种音频场景模式,一键切换即可调整音量、混音比例等参数,简化操作。
1.配置:1 台 高清激光投影机(亮度 6000lm,分辨率 1920×1200,对比度 2500000:1)、1 块 120 英寸 画框幕布(增益 1.2,视角 160°),搭配 2 个 4K 分布式节点,实现信号的高清显示。
2.功能:支持从指挥中心、办公区调取任意信号源,可实现单画面显示、双画面分割,满足决策会议中“数据展示 + 方案讨论” 的需求;投影机支持垂直梯形校正,安装灵活,画面调整便捷。
1.配置:2 只 线性阵列音柱(频响范围 80Hz-18kHz,灵敏度 91dB),壁挂安装于幕布两侧;1 台 数字音频处理器、1 台原有 调音台;1 套 一拖四无线会议话筒。
2.功能:声场覆盖面积≥60㎡,语言可懂度≥90%;支持音频信号与指挥中心互联互通,可将决策会议声音传输至指挥中心,实现跨区域会商。
1.配置:1 台高清激光投影机、1 块 120 英寸 电动升降幕布(支持遥控升降,升降时间<30 秒),部署 2 个 2K 分布式节点,接入办公区 6 台电脑信号。
2.功能:支持“投影显示”“电脑本地显示” 两种模式切换;可从指挥中心、决策中心调取信号,也可将办公区电脑信号推送至核心区域,满足日常办公与协同工作需求。
采用纯分布式架构,无核心服务器,通过 47 个分布式节点(2K 输入节点 25 个、4K 输入节点 8 个、2K 输出节点 10 个、4K 输出节点 4 个)、2 台 48 口千兆 POE 交换机、1 台逻辑运算指令单元构建系统核心,所有音视频、控制信号通过网络传输,实现 “去中心化、全节点协同”。

采用 2 台华为 48 口千兆 POE 交换机,互为冗余备份;交换机支持 VLAN 划分,将音视频信号、控制信号、业务信号隔离,保障网络安全;POE 供电距离≤100 米,满足全区域节点供电需求。


系统采用“感知层 - 网络层 - 应用层 - 平台层” 四层架构,实现人员通行的全流程管理:
1.感知层:部署 8 台海康威视 人脸采集相机(识别准确率≥99.5%,支持活体检测)、4 台半球摄像机(用于视频监控)、4 套门禁执行设备(门禁控制器、电磁锁、电动闭门器、开门按钮)。
2.网络层:通过千兆网络将感知层设备与后端平台连接,保障数据实时传输。
3.应用层:包含门禁子系统、访客子系统、考勤子系统、陌生人预警子系统,实现人员通行的精细化管理。
4.平台层:构建统一的人员通行管理平台,整合各应用子系统数据,支持数据统计、报表导出、异常追溯。
1.门禁子系统:
◦权限管理:为不同人员(民警、辅警、访客、运维人员)设置不同通行权限(如民警可通行所有区域,访客仅可通行办公区)。
◦开门方式:支持人脸识别、刷卡、密码、远程开门 4 种方式,人脸识别开门时间<1 秒。
◦异常告警:门未关严、暴力开门、权限外闯入时,触发声光报警并上传平台。
1.访客子系统:
◦访客登记:通过访客终端(支持身份证读取)登记访客信息,拍摄人脸照片并生成临时权限(有效时长可设置,最长 24 小时)。
◦预约管理:支持线上预约(通过微信小程序),预约成功后生成二维码,访客扫码即可进入指定区域。
◦离开登记:访客离开时需在终端登记,系统自动注销临时权限。
1.考勤子系统:
◦考勤计划:设置民警、辅警的考勤时间(如民警工作日 8:30-17:30),支持弹性考勤。
◦考勤记录:自动记录人员到岗、离岗时间,生成考勤报表(支持 Excel 导出)。
◦异常提醒:迟到、早退、旷工等情况自动提醒管理员。
1.陌生人预警子系统:
◦布控管理:在平台录入陌生人信息(如前科人员),设置布控区域(如指挥中心、机要室)。
◦实时预警:陌生人进入布控区域时,系统自动抓拍图像并在大屏弹窗告警,同时推送短信至管理员手机。
◦轨迹追溯:支持查询陌生人在区域内的活动轨迹,便于事后追溯。
1.一体化管理:整合门禁、访客、考勤功能,数据在统一平台共享,避免“多系统独立运行” 的问题。
2.高安全性:采用活体检测技术,防止照片、视频欺骗;支持数据加密传输(AES-256 加密),保障人员信息安全。
3.可扩展性:预留接口,未来可接入闸机、停车场管理系统,实现“人员 - 车辆” 一体化管理。
1.监控系统:部署 2 台海康威视 高清半球摄像机(支持红外夜视,夜视距离≥30 米),实时监控机要室出入口与内部区域;录像存储采用 1 台海康威视 4 路 NVR,存储时长≥30 天。
2.红外声光报警系统:安装 2 台红外探测器(探测距离≥10 米,误报率<1%/ 年)、1 台声光报警器(报警音量≥110dB);当探测器检测到异常入侵时,立即触发声光报警,并上传告警信息至分布式控制系统,在大屏弹窗提示。
以“简洁、实用、科技感” 为设计风格,整体色调采用黑白灰为主(体现公安机关的严谨高效),搭配暖木色(提升办公舒适度);墙面、地面采用环保、耐用材料,满足 7×24 小时办公需求。
1.墙面改造:指挥中心、决策中心墙面采用欧标环保抗倍特美耐板(防火等级 B1 级,抗菌率≥99%),办公区墙面采用环保乳胶漆(VOC 含量≤10g/L)。
2.地面改造:指挥中心、机要室地面采用 PVC 地板(耐磨转数≥4000 转),办公区地面采用地砖(防滑系数≥0.6)。
3.吊顶改造:指挥中心采用铝方通吊顶(规格:50×100mm,厚度 1.2mm),其他区域采用轻钢龙骨石膏板吊顶(厚度 9.5mm),搭配 LED 筒灯(功率 12W,色温 4000K)与应急照明灯。
4.操作台改造:定制 12 台专业操作台(尺寸:1800×800×750mm,材质:冷轧钢板 + 防火板),操作台配备抽屉、散热风扇、电源插座,满足设备摆放与操作需求;配备 12 把人体工学椅(支持座椅高度、靠背角度调节)。
5.强弱电改造:重新布设强电线路(采用 BV2.5mm² 铜芯线,穿 PVC 管)与弱电线路(CAT.6 类网线、HDMI 线、音频线),线路均采用桥架敷设,确保整洁美观;安装 10 个强电插座(带 USB 接口)、8 个网络插座,满足设备供电与联网需求。
为确保项目保质、保量、按时完成,成立专项领导组织机构,明确各部门职责,具体如下:

由公安局局领导担任组长,指挥中心、警务保障处、科技信息化处等部门负责人担任成员,全面负责项目建设的统筹协调与决策。

由 3-5 名资深行业技术人员组成,为项目提供技术支撑。
主要职责:
1.参与项目需求分析与技术方案论证,提出专业意见;
2.审核设备清单与技术参数,确保选型科学合理;
3.参与项目关键节点(如系统联调、竣工验收)的测试与评审,出具专家意见;
4.为项目建设中的技术难题提供解决方案。
在领导小组指导下,由指挥中心、科技信息化处、承建单位、监理单位的项目经理组成,负责项目的日常管理与实施。
主要职责:
1.制定详细的施工进度计划(细化到周),并监督执行;
2.组织召开项目例会(每周 1 次),协调解决施工中的具体问题;
3.负责项目资料的收集与整理(包括施工图纸、设备说明书、测试报告等);
4.组织系统集成测试与试运行,编写测试报告;
5.对接监理单位,配合监理工作,确保施工符合规范。
聘请具备相应资质的监理单位(如 XX 监理公司),对项目建设全过程进行监理。
主要职责:
1.审核施工方案与进度计划,监督施工单位按计划执行;
2.检查进场设备的质量与规格,核对设备清单与合同是否一致;
3.监督施工质量,对隐蔽工程(如布线)进行验收;
4.审核项目进度款支付申请,确保资金使用合规;
5.参与项目竣工验收,出具监理报告。
通过分层次、分阶段的培训,使公安局相关人员(管理人员、操作人员、运维人员)全面掌握系统的功能应用、日常操作与维护方法,确保系统建成后能够正常运行、高效使用。

为参训人员提供完整的培训资料,具体如下:
1.《系统原理与架构说明书》:详细介绍系统总体架构、各子系统功能与设备连接关系;
2.《操作手册》:包含操作界面截图、步骤说明,便于日常查阅;
3.《维护手册》:包含设备参数、故障排查流程图、维护注意事项;
4.《培训 PPT 与视频教程》:录制操作演示视频,便于参训人员课后复习。
采用“理论讲解 + 现场实操 + 考核验收” 的培训方式,具体计划如下:

由承建单位工程师(5 年以上相关经验)与设备原厂商工程师共同担任培训讲师,确保培训内容专业、准确。
为保障系统长期稳定运行,承建单位提供全面的售后服务,具体如下:

1.免费更换与维修:
◦验收合格之日起 3 个月内,设备出现性能故障,免费更换同型号、同规格产品;
◦3 个月至 2 年内,设备出现故障,免费维修(含零部件更换,零部件为原厂新品)。
1.故障响应与处理:
◦故障响应时间:工作时间(8:30-17:30)内 30 分钟内响应,非工作时间 2 小时内响应;
◦故障处理时间:一般故障(如信号丢失、软件问题)1 日内解决;重大故障(如节点故障、交换机故障)24 小时内解决,若 24 小时内无法解决,提供同型号备用设备。
1.定期维护:
◦每季度进行 1 次现场巡检,检查设备运行状态、线路连接情况,清理设备灰尘;
◦每半年进行 1 次系统优化,包括软件升级、参数调整,确保系统性能最优。
1.提供终身技术支持,包括电话咨询、远程指导;
2.提供设备维修与更换服务,收取成本费用(零部件费用 + 人工费用);
3.可签订年度维护协议,提供定期巡检、故障处理、系统升级等服务,费用另行协商。
1.成立专项售后服务团队(3 人以上),明确联系方式(24 小时服务电话:XXXXXX);
2.在本地设立备件库,储备核心设备备用件,确保快速更换;
3.建立售后服务档案,记录每次故障处理情况,定期分析故障原因,提出预防措施。

北京工厂周界缆式振动光缆周界报警系统解决方案--一凯源恒润北京监控安装工程公司
北京工厂周界缆式振动光缆周界报警系统解决方案--一凯源恒润北京监控安装工程公司 凯源...
2025-11-20558

北京小区停车场管理(车牌识别)系统安装方法及常见故障解决方案-凯源恒润北京监控安装工程公司
北京小区停车场管理(车牌识别)系统安装方法及常见故障解决方案-凯源恒润北京监控安装工程公司...
2025-07-021136

北京科技园工业园区智能配电系统解决方案-凯源恒润北京监控安装工程公司
北京科技园工业园区智能配电系统解决方案-凯源恒润北京监控安装工程公司 在电力系统向数...
2025-06-251215

北京医院智能照明控制系统解决方案-凯源恒润北京监控安装工程公司
北京医院智能照明控制系统解决方案-凯源恒润北京监控安装工程公司 项目特征 效果展示...
2025-06-11932

北京高速公路隧道综合监控运维系统解决方案-凯源恒润北京监控安装工程公司
北京高速公路隧道综合监控运维系统解决方案-凯源恒润北京监控安装工程公司 第一章:痛点...
2025-04-161045

北京商业办公楼综合布线系统解决方案-凯源恒润北京监控安装工程公司
北京商业办公楼综合布线系统解决方案-凯源恒润北京监控安装工程公司 现代写字楼正向综合...
2024-10-301354

北京老旧小区道闸系统主线路网络整改解决方案-凯源恒润北京监控安装工程公司
北京老旧小区道闸系统主线路网络整改解决方案-凯源恒润北京监控安装工程公司 北京老旧小...
2024-10-231733

北京旅游风景区森林防火远程视频预警监控系统解决方案-凯源恒润北京监控安装工程公司
北京旅游风景区森林防火远程视频预警监控系统解决方案-凯源恒润北京监控安装工程公司 旅...
2024-10-121320